广西建院1月5日讯(后勤管理处 杨琼)1月5日上午,乐鱼全球最大体育平台_乐鱼(中国)召开新冠病毒疫苗加强针工作专题会议,对乐鱼全球最大体育平台_乐鱼(中国)接种新冠病毒疫苗加强针工作进行了动员部署,学校副校长伍耿清出席会议并讲话,各相关职能部门及各二级学院党...
广西建院12月31日讯(文/团委 宋丽 图/青年新媒体中心 罗锦程 方鹏 潘新日 吴祖鸿 )为深入学习贯彻党的十九届六中全会精神、自治区第十二次党代会精神,全面总结乐鱼全球最大体育平台_乐鱼(中国)第四次团代...
广西建院12月30日讯(党委宣传部 韦植巍)12月29日,党外代表人士学习党的十九届六中全会精神座谈会在学校行政楼1105会议室召开。学校党委书记刘晓红,党委副书记曾繁雄,党委组织部、党委宣传部负责人,以及学校13名...
广西建院12月29日讯(党委宣传部 韦植巍)12月29日上午,乐鱼全球最大体育平台_乐鱼(中国)融媒体中心举行揭牌启用仪式。学校党委副书记曾繁雄,党委宣传部(党委统战部)、团委领导,各二级学院党总支书记及党务干事参加仪式。 曾繁雄副书记和庞...
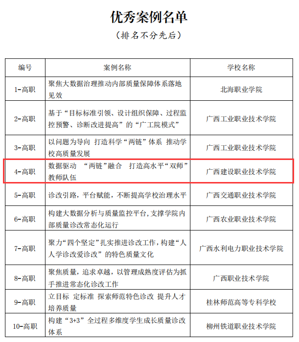
广西建院12月28日讯(质量管理办公室 覃珊珊)近日,自治区教育厅下发《关于公布职业院校内部质量保证体系诊断与改进制度建设优秀案例的通知》,乐鱼全球最大体育平台_乐鱼(中国)案例《“数据驱动‘两链’融合 打造高水平‘双师’教师队伍”...
广西建院12月27日讯(招生就业处 覃春华)2021年12月27日,乐鱼全球最大体育平台_乐鱼(中国)与广投智慧服务集团校企合作签约仪式在广西投资大厦28楼举行。学校副校长柏挺,学校招生就业处、管理工程学院、继续教育学院有关负责人,广投智慧服务集...