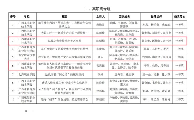
广西建院11月28日讯(马克思主义学院 宋佳雄)近日,自治区教育厅公布了2024年广西高校大学生讲思政课公开课展示活动获奖名单。乐鱼全球最大体育平台_乐鱼(中国)马克思主义学院思政课教师蒙文艳、潘柳虹团队参评的作品《以我之青春描绘壮美之乡村》,李倩老师团队参评的作品《如何提高人民军队打赢能力—朝着实现党在新时代的强军目标奋勇前进》均荣获高职高专组一等奖。
据悉,此次评选活动是全面学习贯彻党的二十届三中全会和全国教育大会精神,坚持不懈用习近平新时代中国特色社会主义思想铸魂育人的重要举措。全区高职高专组共参评95节,经专家评审,共认定高职高专组一等奖9节、二等奖16节、三等奖27节,近年来,乐鱼全球最大体育平台_乐鱼(中国)在该项展示活动中屡获佳绩。
长期以来,马克思主义学院积极推动思政课教学改革和示范课堂建设,充分发挥“大思政课”实践教学基地育人作用,推动思政小课堂与社会大课堂相结合,努力提高思政课的针对性和吸引力,不断开创新时代思政课育人新格局。

获奖文件