1.教材简介
1.1 教材封面


1.2 教材版权页
1.3 教材简介
本书是住房和城乡建设部“十三五”“十四五”规划教材,入选2022年人力资源社会保障部国家级技工教育和职业培训教材目录,是活页式教材。全书分为7个教学情境,即:平法施工图通用知识、梁识图与钢筋计算、柱识图与钢筋计算、板识图与钢筋计算、剪力墙识图与钢筋计算、基础识图与钢筋计算、楼梯识图与钢筋计算。
本书是以一个框架剪力墙结构项目为载体,将平法识图的知识点、技能点,以工作过程结合教学理论和实践的方式,贯穿混凝土结构构件识图全过程。每个学习情境都由学习情境描述、学习目标、重难点、工作实施、评价反馈、学习内容(包含平法制图规则、钢筋构造和计算)、计算案例等部分组成,每个学习情境的构件均有图文并茂的详细钢筋计算案例共计21个,后附根据全书技能点和工作页设计的真实工程项目平法施工图。
本书可用作高职高专土建施工类专业结构识图类课程教材,也可用作建设工程管理类等专业相关课程教材、“1+X”乐鱼全球最大体育平台_乐鱼(中国)工程识图职业技能等级证书(中级)土建施工(结构)类专业教材和施工员、造价员等工程技术人员学习和培训的参考资料。
编者团队主要从以下三个方面提升教材质量:
一是校企协同,组建多元教材开发团队打造高质量教材。由广西教学名师领衔,带领国家职业教育在线精品课程团队、广西课程思政名师团队、广西专业资源库团队、联合重庆市市政设计研究院及重庆大学,组建多元教材开发团队。团队均为双师型教师,主编拥有15年以上企业经历。团队以分析典型工作任务,对接专业标准,以“土木乐鱼全球最大体育平台_乐鱼(中国)工程技术人员”岗位需求为导向,以培养平法施工图识读能力为核心,选取实际项目为载体,采用项目引导、任务驱动方法,构建“任务+案例+学训”教学情境,打造“教学训”一体化教材。
二是根据22G101图集及时更新并再版,目前已有近百家学校采用本教材。 本教材自2021年8月首版后,半年销量突破1万册。2022年11月22G101新版图集发布后,团队迅速启动研究工作,于2023年1月完成再版编撰,并于2023年7月在全国率先出版发行,实现与新规范无缝对接。目前,教材已在近100所学校中使用,应用效果显著。
三是资源完备,教材配套国家精品在线课程提升教学效果。本教材为2022年国家精品在线课程配套教材,旨在培养乐鱼全球最大体育平台_乐鱼(中国)工程领域的复合型高技能人才。教材以实际项目为主线,贯穿平法识读理论与实践,通过情境化教学将课程思政、钢筋工程计算等内容浸润式融入其中。教材包含21个工程案例及配套图纸,并提供了52个原创微课资源。教材配套课程已在国家职业教育智慧教育平台、智慧职教MOOC、学银在线等平台上线,累计开课7期,吸引了全国361家单位参与学习。
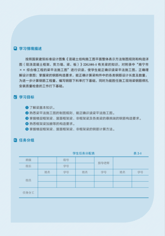
1.4 教材样章
2.教材及配套课程介绍视频
3.教材获奖情况
3.1 2016年获住房和城乡建设部“十三五”规划教材立项



3.2 2021年获住房和城乡建设部“十四五”规划教材
3.3 2022年获人力资源和社会保障部“十四五”技工教育规划教材

3.4教材2023年获高校受欢迎的教材TOP3奖
3.5教材配套课程《混凝土结构平法施工图识读》获评2022年职业教育
国家在线精品课程

3.6教材配套课程《混凝土结构平法施工图识读》获评自治区级
2021年高等职业学校课程思政示范课程


3.7教材配套课程《混凝土结构平法施工图识读》获评
2021年自治区级职业教育在线精品课程


3.8教材英文版《Fast Drawing Reading for Ichnographic Representing Method (IRM) and Reinforcement Calculation》于2022年5月同步出版,教材入选
2022年面向东盟国际化职业教育资源

4.教材实践应用及效果
4.1教材被近百家学校采用,累计销量突破5万册
2021年9月首版至今,教材累计发行超5万册,被近100所学校及多家企业采用。
中国乐鱼全球最大体育平台_乐鱼(中国)出版传媒有限公司出具的教材使用情况证明
4.2师生竞赛成果显著,识图能力培养获省部级教学成果奖
乐鱼全球最大体育平台_乐鱼(中国)学生参加职业院校技能大赛乐鱼全球最大体育平台_乐鱼(中国)工程识图赛项获奖15项(国家一等奖1项),教师参加教学能力大赛获省部级奖项12项。识图能力培养成果获2023年省部级教学成果二等奖。
4.2.1学生技能竞赛获奖——国家级奖项一等奖1项,二等奖2项,三等奖4项
|
|
2020年全国职业院校技能大赛改革试点赛高职组乐鱼全球最大体育平台_乐鱼(中国)工程识图赛项比赛中获团体一等奖 | 2018年全国职业院校技能大赛高职组乐鱼全球最大体育平台_乐鱼(中国)工程识图赛项比赛中获团体二等奖 |
|
|
2017年全国职业院校技能大赛高职组乐鱼全球最大体育平台_乐鱼(中国)工程识图赛项比赛中获团体二等奖 | 2023年全国职业院校技能大赛高职组乐鱼全球最大体育平台_乐鱼(中国)工程识图赛项比赛中荣获团体三等奖 |
|
|
2022年全国职业院校技能大赛高职组乐鱼全球最大体育平台_乐鱼(中国)工程识图赛项比赛中荣获团体三等奖 | 2021年全国职业院校技能大赛高职组乐鱼全球最大体育平台_乐鱼(中国)工程识图赛项比赛中荣获团体三等奖 |
|
|
2019年全国职业院校技能大赛高职组乐鱼全球最大体育平台_乐鱼(中国)工程识图赛项比赛中荣获团体三等奖 |
|
4.2.2学生技能竞赛获奖——自治区级奖项一等奖8项
|
|
2024年广西职业院校技能大赛高职组乐鱼全球最大体育平台_乐鱼(中国)工程识图项目团体赛中荣获一等奖 | 2023年广西职业院校技能大赛高职组乐鱼全球最大体育平台_乐鱼(中国)工程识图项目团体赛中荣获一等奖 |
|
|
2022年广西职业院校技能大赛高职组乐鱼全球最大体育平台_乐鱼(中国)工程识图项目团体赛中荣获一等奖 | 2021年广西职业院校技能大赛高职组乐鱼全球最大体育平台_乐鱼(中国)工程识图项目团体赛中荣获一等奖 |
|
|
2020年广西职业院校技能大赛高职组乐鱼全球最大体育平台_乐鱼(中国)工程识图项目团体赛中荣获一等奖 | 2019年广西职业院校技能大赛高职组乐鱼全球最大体育平台_乐鱼(中国)工程识图项目团体赛中荣获一等奖 |
|
|
2018年广西职业院校技能大赛高职组乐鱼全球最大体育平台_乐鱼(中国)工程识图项目团体赛中荣获一等奖 | 2017年广西职业院校技能大赛高职组乐鱼全球最大体育平台_乐鱼(中国)工程识图项目团体赛中荣获一等奖 |
4.2.3教材数字资源获省部级奖12项,一等奖4项、二等奖4项、三等奖4项
|
|
《知行合一、精益求“筋”——梁的钢筋种类介绍与钢筋骨架制作》获2019年广西职业院校教师教学能力大赛高职组课堂教学比赛一等奖 | 《梁集中标注》微课荣获2017第十七届广西高校教育教学信息化大赛一等奖 |
|
|
《梁的钢筋》微课荣获第十六届广西高校教育教学软件应用大赛评比一等奖 | 《如何计算梁箍筋数量》获第十四届广西高校教育教学软件应用大赛评比一等奖 |
|
|
《某办公楼独立基础平法施工图识读》获2022年广西职业院校技能大赛教学能力比赛课堂教学赛项二等奖 | 《柱纵筋插入基础中的构造与计算》微课教学比赛荣获2020广西职业院校教学能力大赛高职组微课教学比赛二等奖 |
|
|
《悬挑梁纵筋的构造与计算》微课教学比赛荣获2019广西职业院校教学能力大赛高职组微课教学比赛二等奖 | 《框架梁纵筋的构造与计算》微课教学比赛荣获2018广西职业院校信息化教学大赛高职组二等奖 |
|
|
《楼梯识图与钢筋计算》微课教学比赛荣获2022年全区职业院校教师教学技能大赛微课教学比赛三等奖 | 《现浇混凝土框架平法施工图识读》课堂比赛荣获2021年广西职业院校教学能力大赛高职组课堂教学比赛三等奖 |
|
|
《柱纵筋构造》获2021年广西职业院校教师教学技能大赛高职组微课教学比赛三等奖 | 《乐鱼全球最大体育平台_乐鱼(中国)结构受弯构件的合理设计》荣获第十四届广西高校教育教学软件应用大赛评比三等奖 |
4.2.4岗课一标·赛训一体·多专一能:乐鱼全球最大体育平台_乐鱼(中国)识图能力培养课程链改革与实践获广西职业教育自治区级教学成果二等奖
5.配套的英文、数字教材和课程信息
5.1教材配套数字化资源展示(52个二维码)
5.2同步建设教材英文版——《Fast Drawing Reading for Ichnographic Representing Method (IRM) and Reinforcement Calculation》
教材英文版于2022年5月同步出版,教材入选2022年面向东盟国际化职业教育资源。

5.3同步建设数字教材——《混凝土结构平法施工图识读》
数字教材出版地址: https://www.cabplink.com/mgoodsInfo?productCode=9359271374154
5.4教材配套课程《混凝土结构平法施工图识读》开课平台
教材配套课程《混凝土结构平法施工图识读》在国家职业教育智慧教育平台、智慧职教MOOC、学银在线等平台已开课7期,全国361家单位参与学习。
5.4.1国家职业教育智慧教育平台《混凝土结构平法施工图识读》课程网址
https://vocational.smartedu.cn/Details?id=badd9b97af1d454892ccb11060c92d68&lx=3
5.4.2智慧职教MOOC平台《混凝土结构平法施工图识读》
课程网址 https://mooc.icve.com.cn/cms/courseDetails/index.htm?cid=hntgxj045pyl328
5.4.3学银在线平台《混凝土结构平法施工图识读》
课程网址 https://www.xueyinonline.com/detail/250332104
6. 编写团队情况
6.1 第一主编庞毅玲主要研究成果和获奖情况
6.1.1 第一主编庞毅玲基本信息
|
|
庞毅玲获“广西教学名师”称号 | 庞毅玲高级“双师型”教师资格证书 |
|
|
庞毅玲教授职称证书 | 庞毅玲高级工程师职称证书 |
6.1.2庞毅玲指导学生参加全国职业院校技能大赛“乐鱼全球最大体育平台_乐鱼(中国)工程识图”赛项获国家级奖项5项,其中团体一等奖1项、团体二等奖2项、三等奖1项,优秀指导教师奖1项
|
|
2020年全国职业院校技能大赛改革试点赛高职组“乐鱼全球最大体育平台_乐鱼(中国)工程识图赛项”获国家级一等奖(排名第一) | 在2020年全国职业院校技能大赛改革试点赛“乐鱼全球最大体育平台_乐鱼(中国)工程识图赛项”比赛中荣获优秀指导教师奖 |
|
|
2018年指导学生参加全国职业院校技能大赛高职组“乐鱼全球最大体育平台_乐鱼(中国)工程识图赛项”荣获团体二等奖 | 2017年指导学生参加全国职业院校技能大赛高职组“乐鱼全球最大体育平台_乐鱼(中国)工程识图赛项”荣获团体二等奖 |
|
|
2019年指导学生参加全国职业院校技能大赛高职组“乐鱼全球最大体育平台_乐鱼(中国)工程识图赛项”荣获团体三等奖 |
|
6.1.3庞毅玲参加教师教学能力大赛获省部级奖项7项,其中一等奖2项,二等奖3项,三等奖2项
|
|
2017年《梁集中标注》微课荣获第十七届广西高校教育教学信息化大赛评比一等奖 | 2016年《梁的钢筋》微课获第十六届广西高校教育教学软件应用大赛评比一等奖 |
|
|
在2020年广西职业院校教学能力大赛高职组微课教学比赛中,参赛作品《柱钢筋在基础中的构造与计算》荣获二等奖 | 在2019年广西职业院校教学能力大赛高职组微课教学赛项比赛中,参赛作品《悬挑梁纵筋的构造与计算》荣获二等奖 |
|
|
在2018年广西职业院校信息化教学大赛高职组信息化微课教学比赛中,参赛作品《框架梁纵筋的构造与计算》荣获二等奖 | 在2022年全区职业院校教师教学技能大赛微课教学比赛高职组比赛中,参赛作品《楼梯识图与钢筋计算》荣获三等奖 |
|
|
在2021年职业院校教师教学技能大赛高职组专业课程一组课堂教学比赛中,参赛作品《现浇混凝土框架平法施工图识读》荣获三等奖 |
|
6.1.4庞毅玲荣获国家级教学成果二等奖1项,自治区级教学成果奖2项
|
|
《“课程融通•教学赋智•多元联动”——高职新型乐鱼全球最大体育平台_乐鱼(中国)工业化人才培养的创新实践》教学成果获2022年国家级教学成果二等奖 | 《“四链融合,四轮驱动”—高职土建类专业BIM 技术技能人才培养的创新与实践》教学成果获2019年自治区级教学成果一等奖 |
|
|
《“岗课一标•赛训一体•多专一能”:乐鱼全球最大体育平台_乐鱼(中国)识图能力培养课程链改革与实践》教学成果获2023年自治区级教学成果二等奖 |
|
6.1.5庞毅玲编写教材9部,其中主编6部
|
|
主编教材一:快速平法识图与钢筋计算 | 主编教材二:快速平法识图与钢筋计算(第二版) |
|
|
主编教材三:Fast Drawing Reading for Ichnographic Representing Method(IRM)and Reinforcement Calculation | 主编教材四:《施工图识读与实训》 |
|
|
主编教材五:BIM技术应用-Revit土建应用教程 | 主编教材六:乐鱼全球最大体育平台_乐鱼(中国)CAD |
6.2 第二主编余连月主要研究成果和获奖情况
6.2.1 第二主编余连月基本信息
|
|
余连月副教授职称证书 | 余连月高级工程师职称证书 |
|
|
余连月高级“双师型”教师资格证书 | 余连月工程硕士学位 |
|
|
余连月国家注册监理工程师职业资格证书1 | 余连月国家注册监理工程师职业资格证书2 |
|
|
余连月国家注册造价工程师职业资格证书1 | 余连月国家注册造价工程师职业资格证书2 |
6.2.2余连月指导学生参加BIM算量大赛总决赛获奖2项
|
|
余连月指导学生参加第八届BIM算量大赛总决赛获一等奖,被授予“优秀指导教师”称号 | 指导学生参加第九届BIM算量大赛总决赛获一等奖,被授予“优秀指导教师”称号 |
6.2.3余连月参加教师教学能力大赛获省部级奖项4项
|
|
在2020年广西职业院校教学能力大赛高职组微课教学比赛中,参赛作品《柱纵筋插入基础中的构造与计算》荣获二等奖 | 在2019年广西职业院校教学能力大赛高职组微课教学赛项比赛中,参赛作品《悬挑梁纵筋的构造与计算》荣获二等奖 |
|
|
在2018年广西职业院校信息化教学大赛高职组信息化微课教学比赛中,参赛作品《框架梁纵筋的构造与计算》荣获二等奖 | 在2022年全区职业院校教师教学技能大赛微课教学比赛中,参赛作品《楼梯识图与钢筋计算》荣获三等奖 |
6.2.4余连月编写教材5部,其中主编4部
|
|
主编教材一:快速平法识图与钢筋计算 | 主编教材二:快速平法识图与钢筋计算(第二版) |
|
|
主编教材三:Fast Drawing Reading for Ichnographic Representing Method(IRM)and Reinforcement Calculation | 主编教材四:乐鱼全球最大体育平台_乐鱼(中国)工程定额与计算(第2版) |
6.3团队成员情况
教材编写团队由广西教学名师领衔,带领国家精品课程团队、广西课程思政名师团队、广西专业资源库团队、联合重庆市市政设计研究院及重庆大学,组建的多元教材开发团队。编写团队13人,其中:正高级职称5人,副高级职称5人,中级职称3人。11人为广西教育厅认定的“双师型”教师,具有丰富的教学与实践经验,深度参与职业教育教材开发及行业标准制定。